多囊卵巢

来自医学百科

多囊卵巢综合征是一种卵巢增大并含有很多充满液体的小囊,雄激素水平增高、不能排卵内分泌疾病。最显著的特征是无排卵。

多囊卵巢的原因[编辑 | 编辑源代码]

一、遗传学因素 PCOS是一种常染色体显性遗传,或X一连锁(伴性)遗传,或基因突变所引起的疾病。多数患者染色体核型46,XX,部分患者呈染色体畸变或嵌合型如46,XX/45,XO;46,XX/46,XXq和46,XXq。

二、肾上腺萌动假说 Chom(1973)认为,PCOS起源于青春前肾上腺疾病,即当受到强烈应激刺激时网状带分泌过多雄激素,并在性腺外转化为雌酮反馈性地引起HP轴GnRH-GnH释放节律紊乱,LH/FSH比值升高,继发引起卵巢雄激素生成增多,即肾上腺和卵巢共同分泌较多雄激素致成高雄激素血症。高雄激素血症在卵巢内引起被膜纤维化增厚、抑制卵泡发育和卵,造成卵巢囊性增大和慢性无排卵。

(一)发病原因  PCOS的病因尚不清楚。一般认为与下丘脑-垂体-卵巢轴功能失常、肾上腺功能紊乱、遗传、代谢等因素有关。少数PCOS患者有性染色体或常染色体异常,有些还有家族史。近来发现某些基因(如CYP11A、胰岛素基因的VNTR)与PCOS发生有关,进一步肯定了遗传因素在PCOS发病中的作用。

(二)发病机制  PCOS的发病机制复杂,已被公认的事实是:①高LH伴正常或低水平的FSH;②雄激素增多;③恒定的雌激素水平(E1比E2高);④胰岛素抵抗(高胰岛素血症);⑤卵巢组织形态学上有多个囊性卵泡和间质增生

1.促性腺激素释放异常 PCOS患者的血LH升高,而FSH正常或降低,LH/FSH≥2~3,静脉注射GnRH后LH可出现过度反应,认为可能原发于下丘脑-垂体功能失调。在下丘脑中多巴胺能和阿片肽能神经对GnRH神经元的抑制作用失控,可导致LH分泌增加。但更可能是雌激素的反馈抑制异常所致。非周期性的腺外转化而来的雌激素(雌酮E1)将导致对LH分泌的正反馈和对FSH分泌的负反馈抑制。LH刺激卵泡细胞增生,产生大量雄激素,雄激素不能全部转化成雌激素,进一步增加腺外芳香化E1的生成。过多雄激素使卵泡闭锁、卵巢包膜纤维化和包膜增厚。由于缺乏月经周期中期的LH峰值,出现排卵障碍(图1)。此外,有人发现PCOS患者的卵巢也可能分泌“抑制素”,抑制FSH的分泌,影响卵泡的发育成熟,出现较多囊状卵泡,近年发现高胰岛素血症和增高的IGF也可使LH分泌增多。

2.雄激素过多 在PCOS中,几乎所有的雄激素生成均增多。而性激素结合球蛋白(SHBG)减少,游离雄激素增多,活性增强。至于过多的雄激素来源于卵巢或肾上腺众说不一。大剂量GnRH激动剂可降低促性腺激素,雄烯二酮睾酮减少,而对来源于肾上腺的DHEAS无影响。据报道大约70%的PCOS患者为卵巢源性雄激素所致:①由于类固醇激素所需酶系功能紊乱,如芳香化酶缺乏,3β-醇甾脱氢酶不足或活性下降,P45OC17A调节异常,雌激素合成障碍,大量雄激素在外周(脂肪、肝、肾内)转换为雌酮。也有人认为卵巢发育不充分使芳香化酶的活性下降。②LH脉冲频率及振幅升高,刺激卵泡膜细胞间质细胞增生和雄激素的生成。过多的雄激素促使卵泡闭锁,卵巢粒层细胞早期黄素化,生长停止,不能排卵,形成PCOS。

本病多发生在青春期月经初潮后,推测可能起因于性成熟前期,肾上腺功能失调,持续分泌过多雄激素。此外,在应用地塞米松前后测定卵巢和肾上腺静脉血中的各种雄激素水平,其结果支持卵巢和肾上腺是PCOS过多雄激素的共同来源,发现50%PCOS患者有肾上腺源性雄激素增多。

3.雌酮过多 PCOS妇女用孕酮等药物有撤退性子宫出血,服氯底酚胺可导致卵泡成熟排卵,月经来潮,这提示PCOS患者不但雄激素水平高,而且雌激素也增多。体内活性雌激素包括雌二醇(E2)和雌酮(E1),E2主要来源于卵巢,E1则来自卵巢、肾上腺及周围组织的转换。PCOS患者非周期性E1明显增多,E1/F2比率增高(正常E1/F2≤1),特别是肥胖者的脂肪多,芳香化酶活性高,外周组织转换增多,E1水平可更高,而且来源于外周组织的E1不受垂体促性腺激素的调节,无周期性变化。持续高水平的雌激素对下丘脑-垂体的反馈调节是不正常的。

4.细胞色素P450C17A调节失常 PCOS主要缺陷是下丘脑-垂体接受异常的反馈信号。这可能与卵巢和肾上腺本身的自分泌旁分泌调节机制障碍有关。PCOS患者常伴17-羟孕酮(17-OHP)升高,这是由于卵泡膜细胞内或肾上腺网状带内P450C17A的调节机制失常所致。P450C17A具有17-羟化酶和17,20-链裂酶的双重活性,在△4将孕酮转换为17-OHP和雄烯二酮,在△5将孕烯醇酮衍变为17-羟孕烯醇酮和DHEA。  17-羟孕酮既是肾上腺合成皮质醇的重要前体物质.也是卵巢合成性激素特别是雄激素的重要前体。若给予PCOS患者GnRH-A或HCG(特别在用地塞米松抑制后),17-羟孕酮、雄烯二酮明显升高;而ACTH兴奋试验又能促使肾上腺的DHEA与17-OHP同时增多,提示卵巢和肾上腺网状带的P450C17A活性增高。因此,P450C17A活性调节异常是肾上腺和卵巢雄激素过量分泌的重要原因。但为什么会出现类固酮合成的调节异常尚不清楚。胰岛素/IGFs系统可刺激卵巢和肾上腺P450C17A mRNA表达及其活性。此外,CYP11A的侧链裂解酶基因编码区与产生过多雄激素有关。

5.胰岛素抵抗与高胰岛素血症 PCOS患者不论有无肥胖,多有不同程度的胰岛素抵抗与高胰岛素血症。近期发现大约有半数PCOS患者的发病与胰岛素受体丝氨酸磷酸化缺陷有关。因而认为胰岛素在其发病中占有重要地位。胰岛素与IGF-1通过IGF-1受体作用于卵泡膜细胞,促使雄烯二酮和睾酮合成。近年的研究发现,垂体邻近部位有胰岛素受体,或者同时存在的高IGF-1血症可促进LH刺激的卵泡膜细胞增生,导致雄激素过多和卵泡过早闭锁(图2)。Hasegawa用胰岛素增敏剂Troglitazone治疗PCOS,可使胰岛素水平降低,LH和雄激素水平相应降低也支持这一观点。胰岛素升高对调节SHBG的代谢有重要作用,可使肝脏SHBG生成减少,游离睾酮升高。此外,胰岛素受体丝氨酸磷酸化可抑制胰岛素受体活性,促进P450C17A的17,20-链裂酶活性。近年对位于染色体11pl5.5的胰岛素基因的5'-端可变数串联重复顺序(VNTR)的研究发现,胰岛素基因的VNTR是PCOS的一个主要易感位点(特别是排卵性PCOS)。说明胰岛素VNTR多态性是PCOS的遗传学因素。

6.肥胖 PCOS伴肥胖者(BMI≥25)占20%~60%。体脂分布不均匀。现知脂肪组织是类固醇激素的重要代谢场所,脂肪组织中的芳香化酶将外周雄激素转换为E1和E2。研究证实,雄烯二酮转换为E1的量与脂肪组织总量相关,高雄激素血症时SHBG下降,游离E2增加。雌激素使脂肪细胞生长、增殖。不同的内分泌环境能造成不同的肥胖体态,雄激素升高表现为上身肥胖(即男性型肥胖),而雌激素增多者为下身肥胖(即女性型肥胖)。体重增加常伴血胰岛素升高和SHBG及IGFBP下降,从而使游离性激素和IGF-1增多。这类患者常伴有糖耐量异常2型糖尿病。  近来,Rouru等提出肥胖-瘦素-NPY轴可能是部分PCOS患者下丘脑-垂体-LH过度分泌的病因,即肥胖妇女的瘦素分泌增多,后者抑制下丘脑NPYmRNA表达和NPY的分泌,解除NPY对LH的抑制,促使LH大量释放。

7.高泌乳素血症 高泌乳素血症与PCOS的关系尚待进一步研究。PCOS高泌乳素血症的发生率为10%~15%,但确诊为PCOS者的PRL都轻度或中度升高,更高水平的PRL多与垂体PRL瘤有关。引起高PRL的机制尚不清楚。可能是:①PRL升高与血雌酮增多有关。②下丘脑多巴胺相对不足,用多巴胺激动剂(如溴隐亭)治疗PCOS无排卵或多毛症可获得成功。高PRL血症者卵巢对外源性促性腺激素无反应。

8.PCOS与卵巢自身免疫 研究发现,某些PCOS与卵巢自身免疫有关。PCOS患者卵泡中有淋巴细胞浸润,并存在抗卵巢细胞抗体,但Rojansky等对31例PCOS患者的研究显示,抗卵巢抗体与PCOS无相关。Luborsky等用酶免分析检测24例PCOS的抗卵巢抗体,25%PCOS患者为阳性,绝经期妇女组与育龄妇女组的阳性率分别为22%和19%,3组阳性率无差异。因此,关于PCOS是否与卵巢自身免疫有关尚无一致结论。  卵巢病理:典型的PCOS患者有双侧卵巢对称性增大,体积可达正常的2~4倍,表面皱褶消失,平滑,呈灰白色,富含血管,包膜肥厚,包膜下有多量大小不等的卵泡,最大直径可达1.5cm,囊壁薄,囊泡周围的卵泡膜细胞增生伴黄素化,包膜增厚则是长期不排卵的结果,包膜厚度与血LH水平及男性化程度呈正相关

多囊卵巢的诊断[编辑 | 编辑源代码]

1.月经异常 月经稀少闭经,少数可表现为功能性子宫出血。多发生在青春期,为初潮后不规则月经的继续,有时伴痛经

2.多毛 较常见,发生率可达69%。由于雄激素升高,可见上唇、下颌、胸、背、小腹正中部、大腿上部两侧及肛周的毳毛增粗、增多,但多毛的程度与雄激素水平不成比例(受体数、雌激素、SHBG及毛囊对雄激素的敏感性等多种因素影响)。同时可伴痤疮、面部皮脂分泌过多、声音低粗、阴蒂肥大出现喉结男性化征象。

3.不孕 由于长期不排卵,患者多合并不孕症,有时可有偶发性排卵流产,发生率可达74%。

4.肥胖 体重超过20%以上,体重指数≥25者占30%~60%。肥胖多集中于上身,腰/臀比例>0.85。多自青春期开始,随年龄增长而逐渐加重。

5.卵巢增大 少数病人可通过一般妇科检查触及增大、质地坚韧的卵巢,大多需辅助检查确定。

6.雌激素作用 所有病人都表现为雌激素作用良好。检查时,可见宫颈黏液量多。持续、大量雌激素作用可出现内膜增生过快,非典型性增生,甚至癌变

多囊卵巢综合征的临床特征见表1。

Gxpsmsn5.jpg

1.临床诊断 初潮后多年月经仍不规则、月经稀少和(或)闭经,同时伴肥胖与多毛、婚后不孕等,应疑诊PCOS。典型病例具有上述各种症状体征,即月经失调、多毛、痤疮、肥胖、不孕等。非典型病例可表现为:①单纯性闭经不伴有肥胖、多毛及卵巢肿大,排除其他各种疾病,而孕酮试验阳性者,仍应考虑为PCOS。②排卵型功能失调性出血。③月经异常合并多毛。④月经异常伴男性化症状,无明显肥胖。⑤功能失调性子宫出血不育

对于不典型病例需详细询问有关病史,如起病年龄、生长发育情况,起病经过,用药史,家族史,个人生活习惯,既往有无全身性疾病。结合辅助检查,排除其他疾病,并经B超等检查明确诊断。

2.诊断标准 由于本病的异质性,诊断标准尚未统一,多数学者根据青春期发病、月经和排卵异常、多毛、血LH和(或)LH/FSH比值升高,结合一种雄激素水平过高,超声检查有多囊卵巢征象,排除其他类似疾病后,可确定本症的诊断。

日本妇产科学生殖内分泌委员会于1993年提出PCOS诊断标准如下:

(1)临床症状:①月经异常(闭经、月经稀发、无排卵月经等);②男性化(多毛、粉刺、声音低调、阴蒂肥大);③肥胖;④不孕。

(2)内分泌检查所见:①LH高值、FSH正常值;②注射GnRH后LH分泌增多,FSH分泌正常;③雌酮/雌二醇比值升高;④血中睾酮雄烯二酮升高。

(3)卵巢所见:①B超见多个卵泡囊性变;②双合诊及B超见卵巢肿大;③腹腔镜见卵巢内膜肥厚及表面隆起;④镜下见卵泡膜细胞层肥厚增殖和间质增生。

以上的(1)、(2)、(3)项是必有的项目,3项均具备时可诊断为PCOS,其他项目做为参考,若所有必备和参考项目均具备,则为典型PCOS病例。

此外,亦有人提出的诊断标准如下:①临床症状:包括:A.闭经(60天以上);B.功能性子宫出血或持续无排卵(3个月以上);C.不孕;D.男性化体征;E.肥胖。②治疗性诊断:一度闭经,以氯米芬或加HCG疗法,于月经周期第5天开始,氯米芬50mg/d,连服5天,多可恢复排卵功能。无效时,可于停氯米芬后第2~4天加用HCH1000U,1次/d,共3天,治疗3个疗程以上仍未见排卵。③内分泌检查:包括:A.血中LH较高(20~50mU/ml)及GnRH过度反应,血FSH在正常范围或较低;B.血睾酮升高(60%以上);C.HMG(人绝经期促性腺激素)225U/d,用3天后,于用药的第6天尿中的雌激素呈过度增高反应(150µg/24h以上);D.地塞米松4mg/d,口服,于第5天的尿中11-去氧-17-酮类固醇增高(600µg/24h以上)。④卵巢形态(包括内镜所见):肉眼所见:A.无新鲜黄体形成;B.卵巢包膜增厚;C.卵巢增大;D.囊状肿大的卵泡并列于包膜下。组织所见:卵泡膜细胞及间质细胞黄素化。

多囊卵巢的鉴别诊断[编辑 | 编辑源代码]

CT磁共振以鉴定和除外盆腔肿瘤

一、卵巢男性化肿瘤

包括支持一间质细胞瘤、门细胞瘤、类脂细胞瘤、性母细胞瘤、肾上腺残迹瘤、黄体 瘤、畸胎瘤和转移癌。以上除性母细胞瘤外,其他肿瘤多呈单侧生长实质性肿瘤,雄激素分泌呈自主性,男性化症候明显,并常伴有腹水及转移灶。

二、肾上腺疾病

包括先天性肾上腺皮质增生腺瘤腺癌。后二者主要分泌雄烯二酮和DHEA,亦为自主性分泌,不受ACTH促进和地塞米松抑制。而先天性肾上腺皮质增生症,21羟化酶缺陷者,有典型外阴-泌尿生殖窦畸形伴性器发育不良。

三、甲状腺疾病

包括甲亢和甲低。甲亢时T3、T4、SHBG增高,雄激素代谢清除率降低,使血浆睾酮升高致男性化和月经失调。甲低时,雄激素向雌激素转化增加致无排卵。

四、遗传性多毛症

有家族史,仅单纯性多毛而无PCOS症状体征。生育力正常。

五、卵巢卵泡膜细胞增生症(ovarian hyperthecosis)

该症促性腺激素分泌正常,卵巢不增大,但卵泡膜细胞呈巢(岛)性增生,血浆雄激素升高明显,伴严重男性化。对氯菧酚胺治疗不敏感。

六、胰岛素拒抗综合征黑色素棘皮瘤

为一种脂岛素受体缺陷性疾病(A/B型),可出现类似于PCOS症状体征。其显著特征是,高胰岛素血症和颈、腋部黑色素棘皮瘤。

七、高催乳素血症

闭经溢乳不孕PRL和DHEAS升高,男性化症候不明显,卵巢正常。

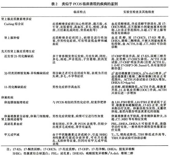
1.多囊卵巢的鉴别 多囊卵巢并非多囊卵巢综合征的特征,尚可能是许多腺外或其他腺体病灶所产生表现之一,引起类似于PCOS的临床表现,需加以鉴别,见表2。

Gxpsn0q4.jpg

2.多毛与毛发增多症的病因鉴别 女性多毛(伴或不伴男性化)的病因很多,但其共同特点是存在雌激素相对不足和雄激素(或其作用)增多,使血雄激素升高或雌激素/雄激素比值下降,偶尔也可由于组织对雄激素的敏感性增高所致,部分病人伴有一定程度的男性化表现。毛发增多症的病因分类见表3。

Gxpsnfln.jpg

根据详细的病史、体查和必要的实验室检查与特殊检查,病因鉴别一般不难。临床上要首先确定是否有高雄激素血症,然后可参照图3进行鉴别。

Gxpsnm8f.jpg

3.迟发性先天性肾上腺皮质增生 该疾患临床症状与PCOS极为相似。病人在青春期出现月经不规律,多毛和不育。常见21-羟化酶缺乏。诊断依据是血17α-羟孕酮明显升高,或ACTH试验,17α-羟孕酮反应明显增高。

4.分泌雄激素肿瘤 卵巢肿瘤如支持-间质细胞瘤、门细胞瘤或肾上腺肿瘤。男性化表现重,雄激素水平接近男性,超声或CT或MRI有阳性发现。

5.泡膜细胞增殖症 雄激素过高,多数伴多毛。临床上多数发病迟缓。发病年龄大于40岁,绝经前高发,可并发糖尿病高血压肥胖、黑棘皮症等。也有表现为闭经、不孕、多毛、子宫内膜增生或腺癌等。本病在卵巢间质内有黄素化泡膜细胞岛形成,而PCOS则没有。舒经酚促排卵卵巢楔形切除术对PCOS有一定疗效,而对泡膜细胞增殖症通常无效。主要鉴别需依靠术后病理诊断。

6.高泌乳素血症 10%~30%的PCOS患者血清泌乳素水平轻度升高,应与其他原因引起的高泌乳素血症相鉴别。如垂体腺瘤甲状腺功能低下,服用药物引起的高泌乳血征。常见的垂体微腺瘤高泌乳血症者虽然闭经、无排卵、泌乳素增高,但FSHLH及雌激素均低下,MRI有时可发现垂体微腺瘤。

7.库欣综合征 该征有独特的体征,如满月脸、紫纹、高血压等。血清皮质醇增高,失去昼夜节律

1.月经异常 月经稀少、闭经,少数可表现为功能性子宫出血。多发生在青春期,为初潮后不规则月经的继续,有时伴痛经

2.多毛 较常见,发生率可达69%。由于雄激素升高,可见上唇、下颌、胸、背、小腹正中部、大腿上部两侧及肛周的毳毛增粗、增多,但多毛的程度与雄激素水平不成比例(受体数、雌激素、SHBG及毛囊对雄激素的敏感性等多种因素影响)。同时可伴痤疮、面部皮脂分泌过多、声音低粗、阴蒂肥大出现喉结等男性化征象。

3.不孕 由于长期不排卵,患者多合并不孕症,有时可有偶发性排卵或流产,发生率可达74%。

4.肥胖 体重超过20%以上,体重指数≥25者占30%~60%。肥胖多集中于上身,腰/臀比例>0.85。多自青春期开始,随年龄增长而逐渐加重。

5.卵巢增大 少数病人可通过一般妇科检查触及增大、质地坚韧的卵巢,大多需辅助检查确定。

6.雌激素作用 所有病人都表现为雌激素作用良好。检查时,可见宫颈黏液量多。持续、大量雌激素作用可出现内膜增生过快,非典型性增生,甚至癌变

多囊卵巢综合征的临床特征见表1。

文件:Gxpsn8mb.jpg

1.临床诊断 初潮后多年月经仍不规则、月经稀少和(或)闭经,同时伴肥胖与多毛、婚后不孕等,应疑诊PCOS。典型病例具有上述各种症状及体征,即月经失调、多毛、痤疮、肥胖、不孕等。非典型病例可表现为:①单纯性闭经不伴有肥胖、多毛及卵巢肿大,排除其他各种疾病,而孕酮试验阳性者,仍应考虑为PCOS。②排卵型功能失调性出血。③月经异常合并多毛。④月经异常伴男性化症状,无明显肥胖。⑤功能失调性子宫出血伴不育。

对于不典型病例需详细询问有关病史,如起病年龄、生长发育情况,起病经过,用药史,家族史,个人生活习惯,既往有无全身性疾病。结合辅助检查,排除其他疾病,并经B超等检查明确诊断。

2.诊断标准 由于本病的异质性,诊断标准尚未统一,多数学者根据青春期发病、月经和排卵异常、多毛、血LH和(或)LH/FSH比值升高,结合一种雄激素水平过高,超声检查有多囊卵巢征象,排除其他类似疾病后,可确定本症的诊断。

日本妇产科学生殖内分泌委员会于1993年提出PCOS诊断标准如下:

(1)临床症状:①月经异常(闭经、月经稀发、无排卵月经等);②男性化(多毛、粉刺、声音低调、阴蒂肥大);③肥胖;④不孕。

(2)内分泌检查所见:①LH高值、FSH正常值;②注射GnRH后LH分泌增多,FSH分泌正常;③雌酮/雌二醇比值升高;④血中睾酮或雄烯二酮升高。

(3)卵巢所见:①B超见多个卵泡囊性变;②双合诊及B超见卵巢肿大;③腹腔镜见卵巢内膜肥厚及表面隆起;④镜下见卵泡膜细胞层肥厚增殖和间质增生。

以上的(1)、(2)、(3)项是必有的项目,3项均具备时可诊断为PCOS,其他项目做为参考,若所有必备和参考项目均具备,则为典型PCOS病例。

此外,亦有人提出的诊断标准如下:①临床症状:包括:A.闭经(60天以上);B.功能性子宫出血或持续无排卵(3个月以上);C.不孕;D.男性化体征;E.肥胖。②治疗性诊断:一度闭经,以氯米芬或加HCG疗法,于月经周期第5天开始,氯米芬50mg/d,连服5天,多可恢复排卵功能。无效时,可于停氯米芬后第2~4天加用HCH1000U,1次/d,共3天,治疗3个疗程以上仍未见排卵。③内分泌检查:包括:A.血中LH较高(20~50mU/ml)及GnRH过度反应,血FSH在正常范围或较低;B.血睾酮升高(60%以上);C.HMG(人绝经期促性腺激素)225U/d,用3天后,于用药的第6天尿中的雌激素呈过度增高反应(150µg/24h以上);D.地塞米松4mg/d,口服,于第5天的尿中11-去氧-17-酮类固醇增高(600µg/24h以上)。④卵巢形态(包括内镜所见):肉眼所见:A.无新鲜黄体形成;B.卵巢包膜增厚;C.卵巢增大;D.囊状肿大的卵泡并列于包膜下。组织所见:卵泡膜细胞及间质细胞黄素化。

多囊卵巢的治疗和预防方法[编辑 | 编辑源代码]

早期诊断、早期治疗、注意随访观察、积极防治并发的肿瘤心血管疾病

近年来,对PCOS的治疗观念已不仅仅限于促排卵妊娠。PCOS与糖尿病高血压、心血管疾病、子宫内膜癌等之间的肯定关系,使保健问题进入了这类研究其重要性日益突出。使用胰岛素增敏剂,如美迪康和曲格列酮,不仅可改善机体胰岛素抵抗,而且可明显改善排卵和受孕,而其蕴涵的真实意义可能还远不至于此。因为增进机体组织细胞的敏感性和稳定性,比单纯的促排卵重要的多。

参看[编辑 | 编辑源代码]